26广外考研预报名这笔钱一定要准备好!(附报名常见问题汇总)
考研报名的缴费方式一般有两种,一种是网上支付,另一种是银行汇款。一些省份还提供了现场缴费的方式。
在缴费前,考生需要认真核对自己的个人信息和报考信息,确保无误。同时,考生需要注意缴费的截止时间,避免因为错过缴费时间而导致报名失败。
考生需要在报名结束之前进行网上缴费。完成网上缴费之后,报名才正式结束,方可进行后续的确认环节。
有些省市是在确认环节再进行缴费,大家一定要认真查看报考点的网报公告,在规定时间内完成网上缴费,逾期不可补缴。
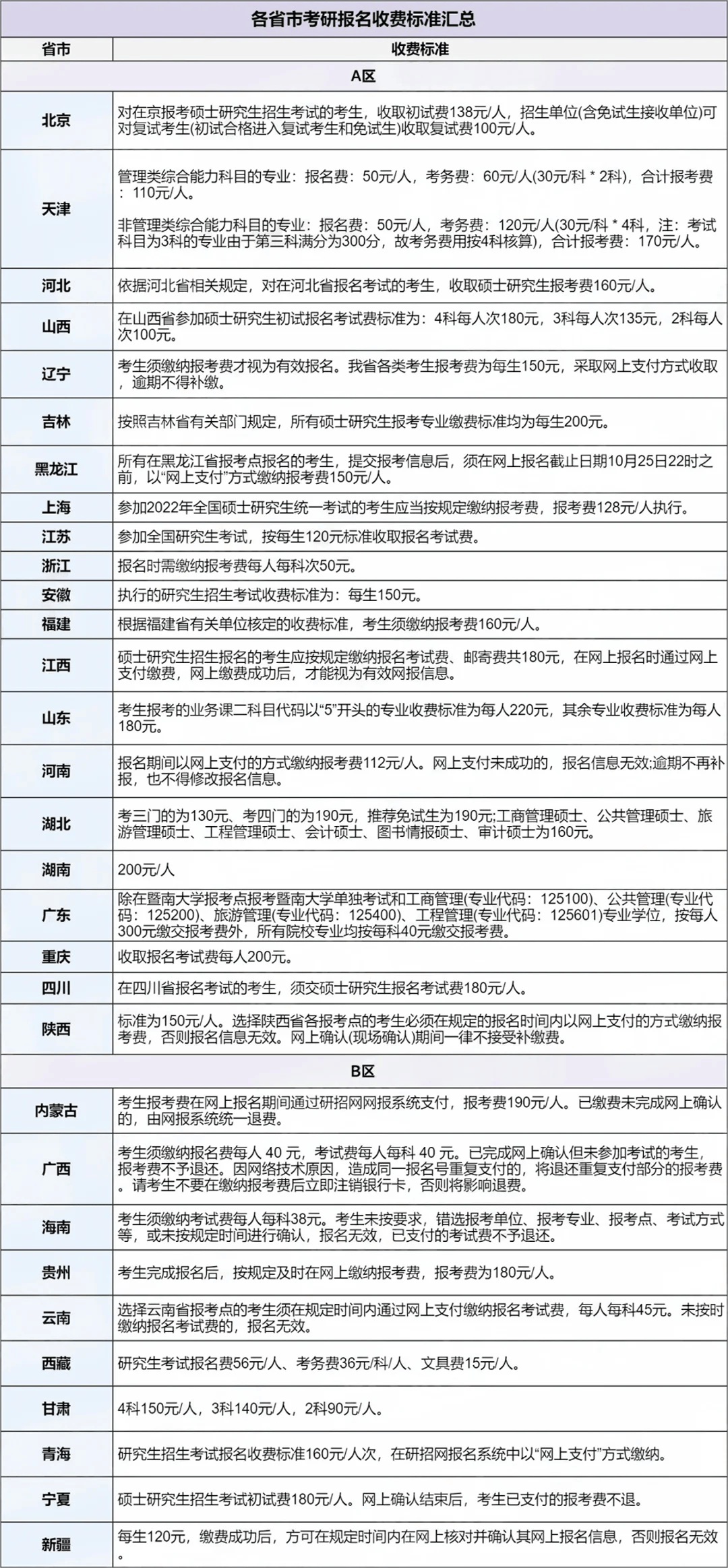
往届考研各省市考研报名费用,供大家参考。(Ps.以各省市考试院最终信息为准)
这个要看看考点所在省市的政策,从去年开始大部分地区非应届生也是可以预报名的。注意分清考点和报考单位,一个是你参加考试的地点,一个是你报考的目标学校!
不需要的哦,不论是二战还是三战的同学直接用原来的账号就可以啦。但如果你没考过研,毕业后直接就业,现在想考研是需要注册账号的。
预报名要缴费吗?预报名和正式报名同等有效,所填信息都一样。不管预报名还是正式报名,只有完成缴费报名才有效。(个别地区设置预报名不能缴费,只能正式报名缴费)。
04.身份证与户口本地址信息不一致,考生籍贯、户口所在地、出生地应该怎么填?
按照现在确定后的籍贯、户口所在地如实填写。出生地变了的话写以前现在的都行。不清楚的去当地警察局问问你现在的籍贯、户口所在地信息。
国家规定,除了户口所在地外还可以选择工作所在地进行报考。现场报名的时候提供工作证明或者社保证明、居住证明等即可。想回学校所在地考的,你能做的就是在学校所在地有个工作。
不过各个省市的要求有所不同,建议往届生多关注报考点以及招生单位的网报公告。如果可以,主动打个电话去招生办咨询是最好的办法,考研不可被动。
06.今年6月毕业的,报考点的话可以选择所报考的学校吗?还是根据户籍选择当地报考点?
今年六月毕业的已经算是往届生了哦。所以根据规定只能在工作地或者户籍所在地报考哦。当然有疑问可以打报考省市的咨询电话询问,网报公告里都有联系方式的哦。
07.如果报名成功再想要修改报考学校的话,那考试的地点会不会有可能改变呢?
报名成功了要想修改学校只能取消本次报名,重新报名。所以你的考试地点很有可能变化,因为原来的那个报考点不一定还有剩余位置。所以报名时一定要仔细。
这种情况的话就是说不能预报名。首先如果你是往届生,某些地区是不允许往届生预报名的,去年像像四川地区等都是不允许的;其次也可能是你要选的报考点已经报满了,所以就不给你报了。需要修改相关的报考点就可以的。
除了报考点/报考单位不能改,其他的信息都可以修改,包括报考专业和研究方向。如果报考点和报考单位填写错误的话,点击“新增报名信息”,可以重新报名的,即使错过了预报名的时间也不用担心,正式报名时依旧可以修改。报名期间,考生可自行修改网上报名信息或重新填报报名信息,但一位考生只能保留一条有效报名信息。逾期不再补报,也不得修改报名信息。
如果是搞科研的,就选 “1(科学研究人员)”;2)如果是在职教师,就选“2”或“3”即“高等教育教师”或者“中等教育教师”;3)如果是其他在职人员,就选“4(其他在职人员)”;4)如果是通过成人高考或继续教育能够在2021年9月1日前取得本科毕业证,就选“6”不是以上1、2、3这几种特殊情况,一律都可以写“其他人员”。返回搜狐,查看更多






